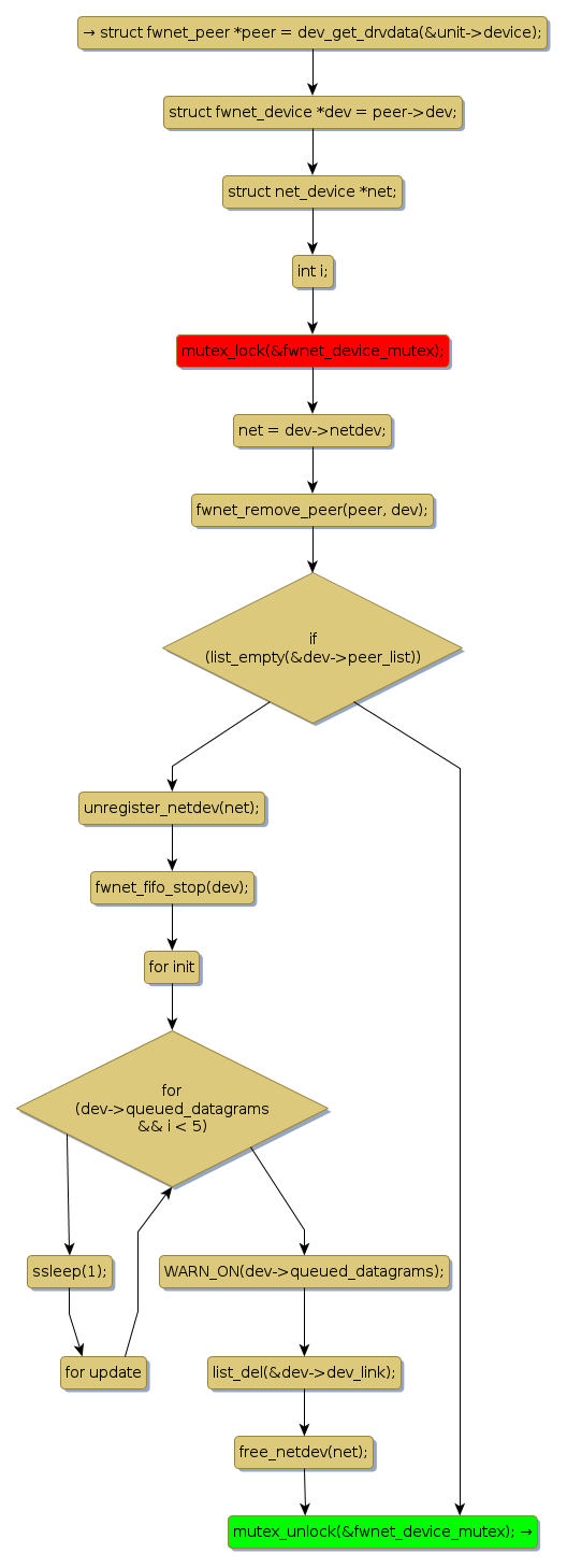
Instance Verification Kit (IVK)
mutex lock @ [39251+32+/linux-3.19-rc1/drivers/firewire/net.c]
Instance Signature: fwnet_device_mutex
|
The Matching Pair Graph:
|
|
Function Name
|
Control Flow Graph (CFG)
|
Events Flow Graph (EFG)
|
Source Correspondence
|
|
fwnet_remove
|
|
|
[39081+12+/linux-3.19-rc1/drivers/firewire/net.c]
|